Example: Between two bundles of (x,y):
a=(4,12) or b=(6,12)



a≻b: (Strictly) prefer a over b
a≺b: (Strictly) prefer b over a

a≻b: (Strictly) prefer a over b
a≺b: (Strictly) prefer b over a
a∼b: Indifferent between a and b

a≻b: (Strictly) prefer a over b
a≺b: (Strictly) prefer b over a
a∼b: Indifferent between a and b
See appendix in today's class page for more.

For each bundle, we now have 3 pieces of information:
How to represent this information graphically?

Cartographers have the answer for us
On a map, contour lines link areas of equal height
We will use “indifference curves” to link bundles of equal preference

Example: Suppose you are hunting for an apartment. You value both the size of the apartment and the number of friends that live nearby.

Example: Suppose you are hunting for an apartment. You value both the size of the apartment and the number of friends that live nearby.

Example: Suppose you are hunting for an apartment. You value both the size of the apartment and the number of friends that live nearby.

Example: Suppose you are hunting for an apartment. You value both the size of the apartment and the number of friends that live nearby.

Example:
Apt. A has 1 friend nearby and is 1,200 ft2
B has more friends but less ft2

Example:
Apt. A has 1 friend nearby and is 1,200 ft2
B has more friends but less ft2
C has still more friends but less ft2

Example:
Apt. A has 1 friend nearby and is 1,200 ft2
B has more friends but less ft2
C has still more friends but less ft2
A∼B∼C: on same indifference curve


Indifferent between all apartments on the same curve
Apts above curve are preferred over apts on curve

Indifferent between all apartments on the same curve
Apts above curve are preferred over apts on curve


Indifference curves can never cross: preferences are transitive
Suppose two curves crossed:


If I find another apt with 1 fewer friend nearby, how many more ft2 would you need to keep you satisfied?
Marginal Rate of Substitution (MRS): rate at which you trade away one good for more of the other and remain indifferent
Think of this as the relative value you place on good x:
“I am willing to give up (MRS) units of y to consume 1 more unit of x and stay satisfied.”


MRSx,y=−ΔyΔx=riserun
Amount of y given up for 1 more x
Note: slope (MRS) changes along the curve!

Budget constraint (slope) from before measured the market’s tradeoff between x and y based on market prices
MRS here measures your personal evaluation of x vs. y based on your preferences
Foreshadowing: what if these two rates are different? Are you truly optimizing?

Long ago (1890s), utility considered a real, measurable, cardinal scale†
Utility thought to be lurking in people's brains
Obvious problems

† “Neuroeconomics” & cognitive scientists are re-attempting a scientific approach to measure utility
More plausibly infer people's preferences from their actions!
Principle of Revealed Preference: if a person chooses x over y, and both are affordable, then they must prefer x⪰y
Flawless? Of course not. But extremely useful approximation!

A utility function u(⋅)† represents preference relations (≻,≺,∼)
Assign utility numbers to bundles, such that, for any bundles a and b: a≻b⟺u(a)>u(b)

† The ⋅ is a placeholder for whatever goods we are considering (e.g. x, y, burritos, lattes, etc)
Example: Imagine three alternative bundles of (x,y): a=(1,2)b=(2,2)c=(4,3)
Example: Imagine three alternative bundles of (x,y): a=(1,2)b=(2,2)c=(4,3)
| u(⋅) |
|---|
| u(a)=1 |
| u(b)=2 |
| u(c)=3 |
Example: Imagine three alternative bundles of (x,y): a=(1,2)b=(2,2)c=(4,3)
| u(⋅) |
|---|
| u(a)=1 |
| u(b)=2 |
| u(c)=3 |
Example: Imagine three alternative bundles of (x,y): a=(1,2)b=(2,2)c=(4,3)
| u(⋅) | v(⋅) |
|---|---|
| u(a)=1 | v(a)=3 |
| u(b)=2 | v(b)=5 |
| u(c)=3 | v(c)=7 |
Utility numbers have an ordinal meaning only, not cardinal
Both are valid utility functions:†
Only the ranking of utility numbers matters!

† See the Mathematical Appendix in Today's Class Page for why.
Two tools to represent preferences: indifference curves and utility functions
Indifference curve: all equally preferred bundles ⟺ same utility level
Each indifference curve represents one level (or contour) of utility surface (function)

Recall: marginal rate of substitution MRSx,y is slope of the indifference curve
How to calculate MRS?


Marginal utility of x: MUx=Δu(x,y)Δx

Marginal utility of x: MUx=Δu(x,y)Δx
Marginal utility of y: MUy=Δu(x,y)Δy

MUx=∂u(x,y)∂x

Example: For an example utility function:
u(x,y)=x2+y3
ΔyΔxMRS=−MUxMUy
“I am willing to give up MUxMUy units of y to consume 1 more unit of x and stay satisfied.”

“I am willing to give up MUxMUy units of y to consume 1 more unit of x and stay satisfied.”

Value is subjective
Preferences are not comparable across individuals


The Law of Diminishing Marginal Utility: each marginal unit of a good consumed tends to provide less marginal utility than the previous unit, all else equal

Example: Consider 1-Liter bottles of coke and 2-Liter bottles of coke
Always willing to substitute between Two 1-L bottles for One 2-L bottle
Perfect substitutes: goods that can be substituted at same fixed rate and yield same utility
MRS1L,2L=−0.5 (a constant!)

Example: Consider hot dogs and hot dog buns
Always consume together in fixed proportions (in this case, 1 for 1)
Perfect complements: goods that can be consumed together in same fixed proportion and yield same utility
MRSH,B= ?

u(x,y)=xayb

Example: Suppose you can consume apples (a) and broccoli (b), and earn utility according to:
u(a,b)=2abMUa=2bMUb=2a
Put a on the horizontal axis and b on the vertical axis. Write an equation for MRSa,b.
Would you prefer a bundle of (1,4) or (2,2)?
Suppose you are currently consuming 1 apple and 4 broccoli. a. How many units of broccoli are you willing to give up to eat 1 more apple and remain indifferent? b. How much more utility would you get if you were to eat 1 more apple?
Repeat question 3, but for when you are consuming 2 of each good.
Keyboard shortcuts
| ↑, ←, Pg Up, k | Go to previous slide |
| ↓, →, Pg Dn, Space, j | Go to next slide |
| Home | Go to first slide |
| End | Go to last slide |
| Number + Return | Go to specific slide |
| b / m / f | Toggle blackout / mirrored / fullscreen mode |
| c | Clone slideshow |
| p | Toggle presenter mode |
| t | Restart the presentation timer |
| ?, h | Toggle this help |
| o | Tile View: Overview of Slides |
| Esc | Back to slideshow |
Example: Between two bundles of (x,y):
a=(4,12) or b=(6,12)



a≻b: (Strictly) prefer a over b
a≺b: (Strictly) prefer b over a

a≻b: (Strictly) prefer a over b
a≺b: (Strictly) prefer b over a
a∼b: Indifferent between a and b

a≻b: (Strictly) prefer a over b
a≺b: (Strictly) prefer b over a
a∼b: Indifferent between a and b
See appendix in today's class page for more.

For each bundle, we now have 3 pieces of information:
How to represent this information graphically?

Cartographers have the answer for us
On a map, contour lines link areas of equal height
We will use “indifference curves” to link bundles of equal preference

3-D “Mount Utility”
2-D Indifference Curve Contours

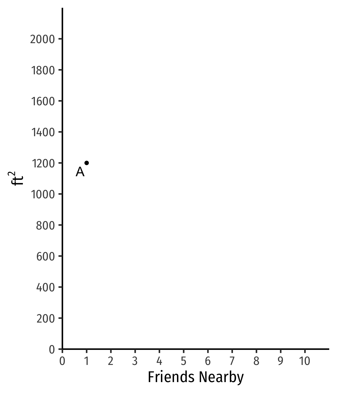
Example: Suppose you are hunting for an apartment. You value both the size of the apartment and the number of friends that live nearby.

Example: Suppose you are hunting for an apartment. You value both the size of the apartment and the number of friends that live nearby.

Example: Suppose you are hunting for an apartment. You value both the size of the apartment and the number of friends that live nearby.

Example: Suppose you are hunting for an apartment. You value both the size of the apartment and the number of friends that live nearby.

Example:
Apt. A has 1 friend nearby and is 1,200 ft2
B has more friends but less ft2

Example:
Apt. A has 1 friend nearby and is 1,200 ft2
B has more friends but less ft2
C has still more friends but less ft2

Example:
Apt. A has 1 friend nearby and is 1,200 ft2
B has more friends but less ft2
C has still more friends but less ft2
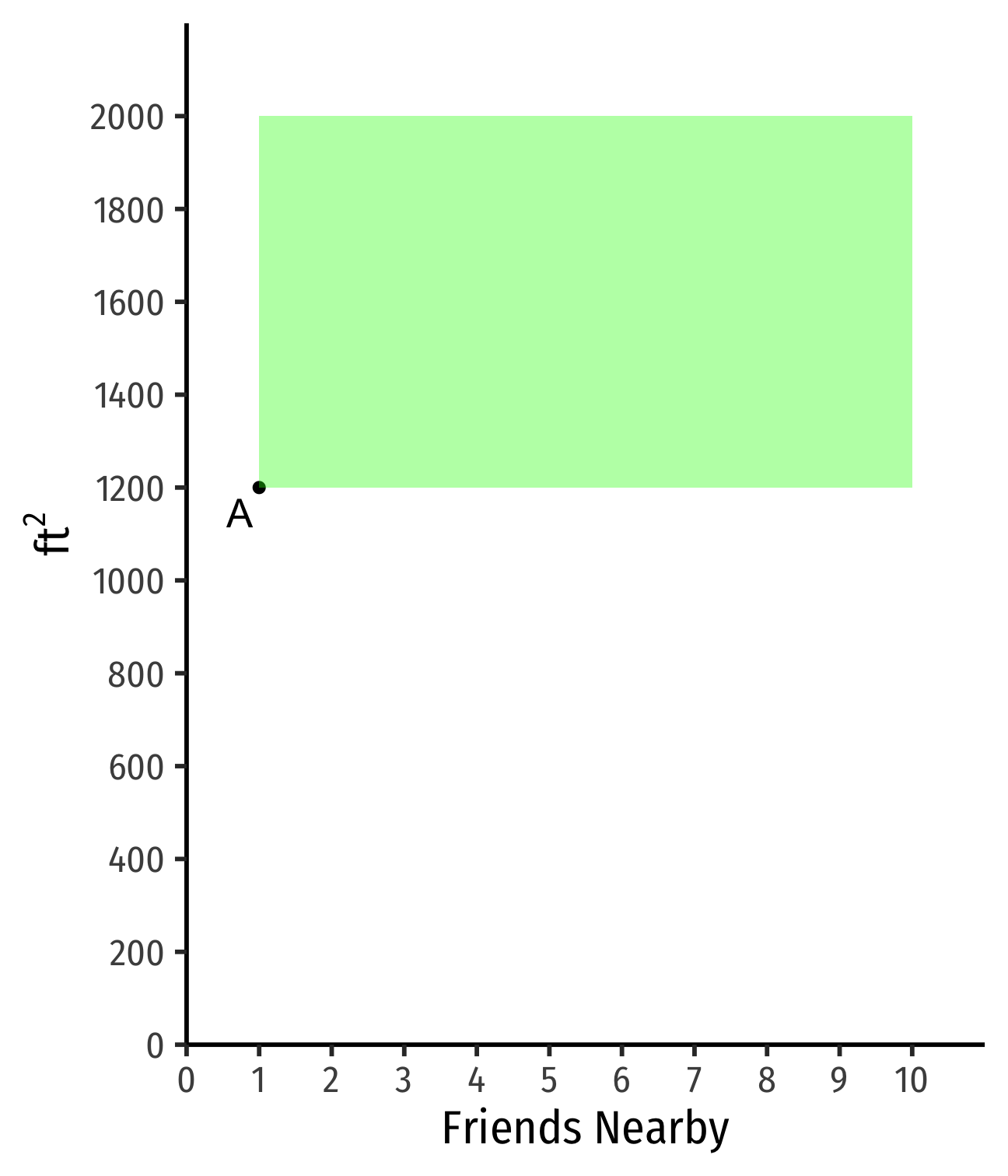
A∼B∼C: on same indifference curve


Indifferent between all apartments on the same curve
Apts above curve are preferred over apts on curve

Indifferent between all apartments on the same curve
Apts above curve are preferred over apts on curve


Indifference curves can never cross: preferences are transitive
Suppose two curves crossed:


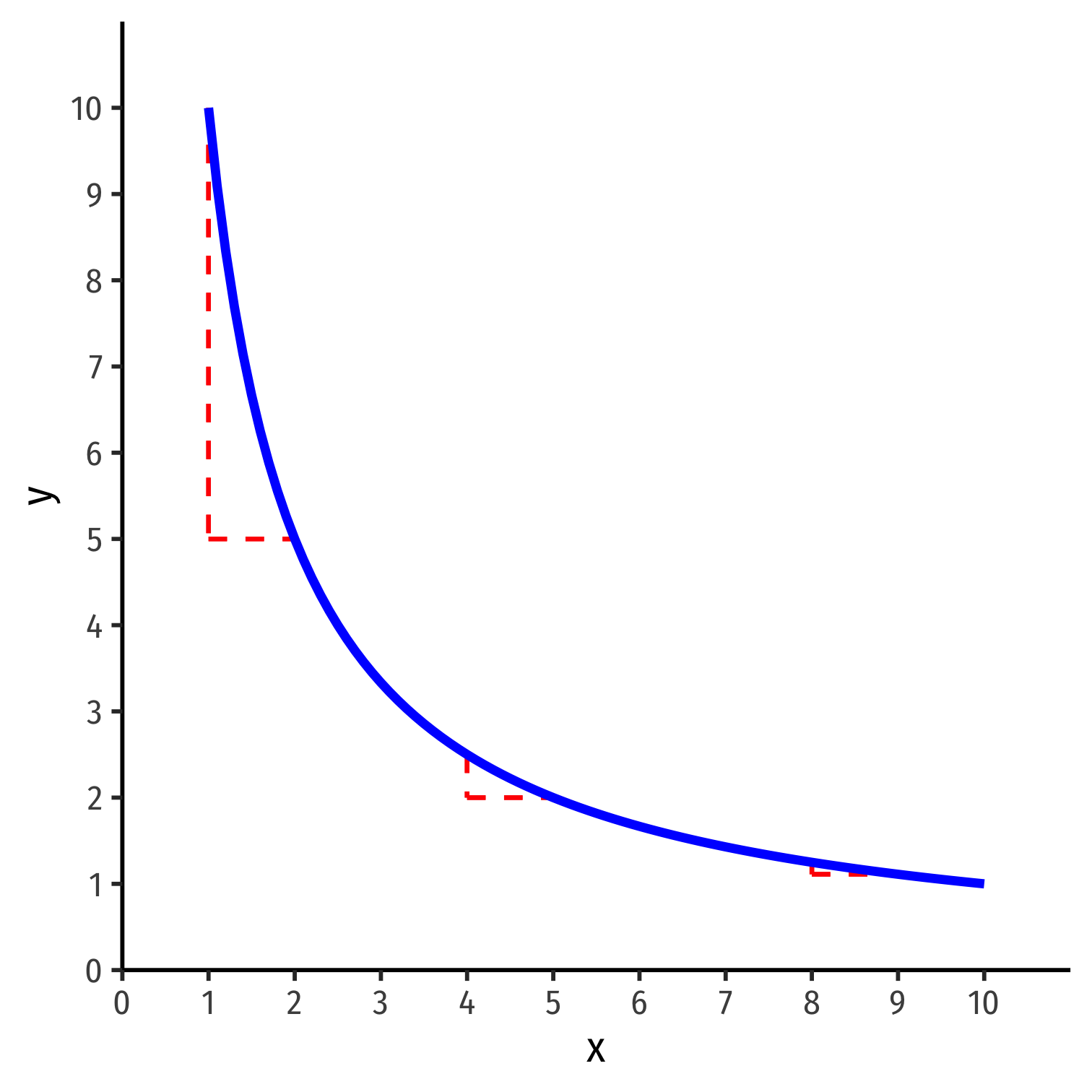
If I find another apt with 1 fewer friend nearby, how many more ft2 would you need to keep you satisfied?
Marginal Rate of Substitution (MRS): rate at which you trade away one good for more of the other and remain indifferent
Think of this as the relative value you place on good x:
“I am willing to give up (MRS) units of y to consume 1 more unit of x and stay satisfied.”


MRSx,y=−ΔyΔx=riserun
Amount of y given up for 1 more x
Note: slope (MRS) changes along the curve!

Budget constraint (slope) from before measured the market’s tradeoff between x and y based on market prices
MRS here measures your personal evaluation of x vs. y based on your preferences
Foreshadowing: what if these two rates are different? Are you truly optimizing?

Long ago (1890s), utility considered a real, measurable, cardinal scale†
Utility thought to be lurking in people's brains
Obvious problems

† “Neuroeconomics” & cognitive scientists are re-attempting a scientific approach to measure utility
More plausibly infer people's preferences from their actions!
Principle of Revealed Preference: if a person chooses x over y, and both are affordable, then they must prefer x⪰y
Flawless? Of course not. But extremely useful approximation!

A utility function u(⋅)† represents preference relations (≻,≺,∼)
Assign utility numbers to bundles, such that, for any bundles a and b: a≻b⟺u(a)>u(b)

† The ⋅ is a placeholder for whatever goods we are considering (e.g. x, y, burritos, lattes, etc)
Example: Imagine three alternative bundles of (x,y): a=(1,2)b=(2,2)c=(4,3)
Example: Imagine three alternative bundles of (x,y): a=(1,2)b=(2,2)c=(4,3)
| u(⋅) |
|---|
| u(a)=1 |
| u(b)=2 |
| u(c)=3 |
Example: Imagine three alternative bundles of (x,y): a=(1,2)b=(2,2)c=(4,3)
| u(⋅) |
|---|
| u(a)=1 |
| u(b)=2 |
| u(c)=3 |
Example: Imagine three alternative bundles of (x,y): a=(1,2)b=(2,2)c=(4,3)
| u(⋅) | v(⋅) |
|---|---|
| u(a)=1 | v(a)=3 |
| u(b)=2 | v(b)=5 |
| u(c)=3 | v(c)=7 |
Utility numbers have an ordinal meaning only, not cardinal
Both are valid utility functions:†
Only the ranking of utility numbers matters!

† See the Mathematical Appendix in Today's Class Page for why.
Two tools to represent preferences: indifference curves and utility functions
Indifference curve: all equally preferred bundles ⟺ same utility level
Each indifference curve represents one level (or contour) of utility surface (function)

3-D Utility Function: u(x,y)=√xy
2-D Indifference Curve Contours: y=u2x

Recall: marginal rate of substitution MRSx,y is slope of the indifference curve
How to calculate MRS?


Marginal utility of x: MUx=Δu(x,y)Δx

Marginal utility of x: MUx=Δu(x,y)Δx
Marginal utility of y: MUy=Δu(x,y)Δy

MUx=∂u(x,y)∂x

Example: For an example utility function:
u(x,y)=x2+y3
ΔyΔxMRS=−MUxMUy
“I am willing to give up MUxMUy units of y to consume 1 more unit of x and stay satisfied.”

“I am willing to give up MUxMUy units of y to consume 1 more unit of x and stay satisfied.”

Value is subjective
Preferences are not comparable across individuals


The Law of Diminishing Marginal Utility: each marginal unit of a good consumed tends to provide less marginal utility than the previous unit, all else equal

Example: Consider 1-Liter bottles of coke and 2-Liter bottles of coke
Always willing to substitute between Two 1-L bottles for One 2-L bottle
Perfect substitutes: goods that can be substituted at same fixed rate and yield same utility
MRS1L,2L=−0.5 (a constant!)

Example: Consider hot dogs and hot dog buns
Always consume together in fixed proportions (in this case, 1 for 1)
Perfect complements: goods that can be consumed together in same fixed proportion and yield same utility
MRSH,B= ?

u(x,y)=xayb

Example: Suppose you can consume apples (a) and broccoli (b), and earn utility according to:
u(a,b)=2abMUa=2bMUb=2a
Put a on the horizontal axis and b on the vertical axis. Write an equation for MRSa,b.
Would you prefer a bundle of (1,4) or (2,2)?
Suppose you are currently consuming 1 apple and 4 broccoli. a. How many units of broccoli are you willing to give up to eat 1 more apple and remain indifferent? b. How much more utility would you get if you were to eat 1 more apple?
Repeat question 3, but for when you are consuming 2 of each good.